#10 - La chica del gas
Récentes révélations:
Le divin n’agit jamais seul.
L’entropie de l’univers ne peut qu’augmenter — Principe fondamental de thermodynamique. Appliqué ? Après une journée entière à faire le ménage, il suffit d’un crayon posé sur une table pour que tout soit à refaire. Autrement dit: le désordre appelle le désordre (il en va de même pour le mal).
Trouve un travail qui ne te coûte pas.
Répare les choses au moment où elle se casse.
Fais de ton intérieur un endroit où tu as plaisir à vivre.
Achète une plante.
Choisis un livre.
“El gas… ! Lectura del gas!”
Je commence toujours ma journée sur les toits. Ça m’aide à rester loin du sol et comme j’ai toujours du mal à démarrer — pour être honnête, je devrais dire: comme j’ai toujours du mal à croire que c’est ça que je fais maintenant, la lecture du gaz — je prends mon temps pour regarder la vue avant de plonger dans la cohue.
Barcelone n’est pas comme je l’avais imaginée. Bondée, bruyante et sans trêve. Quoi qu’il arrive, jamais une trêve. En sortant le matin à l’heure de pointe, on a l’impression d’avoir été englouti par la bête.
Jonas au cœur de la tempête.
J’avais cru pouvoir trouver ici ce que je n’ai pas eu le courage de chercher en moi-même. Autrement dit, je suis tombée de haut quand, arrivée en Terre Promise, j’ai compris qu’être moi ne serait pas suffisant pour qu’on me donne des papiers, un travail et un numéro de sécurité sociale.
“Mais… Je suis une bonne personne!” je me voyais encore balbutier devant le commissariat de police. Sans aucun doute… Prends un numéro.
Après un an au chômage, j’avais déjà de la chance de pouvoir revêtir un uniforme et crier “El gas!” ¹ toute la sainte journée.
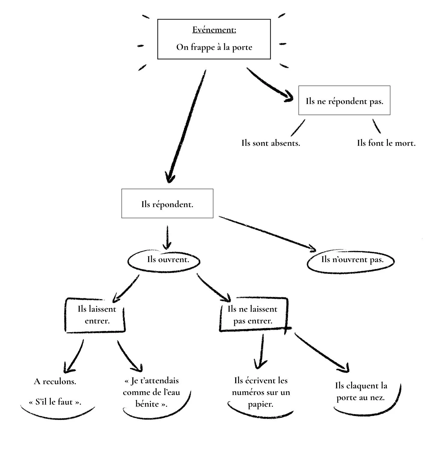
Autant dire qu’on voit de tout, tous les jours. De toutes les classes sociales à tous les genres de réactions possibles. Une fois le bouton de la sonnette enclenché, ce qui se passe suit un ordre dichotomique:
Il y a ceux qui ouvrent immédiatement, et me laissent prendre la photo de leur compteur dans la cuisine. Puis “au revoir et bonne journée” et ils referment la porte. Très rare. Je sais les apprécier.
Il y a ceux qui ouvrent, de même immédiatement, mais seulement pour dire NON. “Vous ne passerez pas”. (Pensez à la voix rauque du mage dans Le Seigneur des Anneaux). Francs et droit-au-but. Je les apprécie tout autant.
Ensuite, il y a ceux dont j’entends les pas derrière la porte. Ils se rapprochent, observent par le judas, puis font le mort, en retenant leur souffle jusqu’à qu’ils me voient faire demi-tour et m’en aller.
Enfin, il y a ceux qui ouvrent seulement pour laisser libre cours à leur frustration d’être nés dans un monde aussi ingrat et dépourvu de sens. Sur ceux-là, j’écris simplement une petite note, en bas de l’écran, pour le collègue qui devra revenir dans deux mois: No picar. Ne pas frapper à la porte.
Après deux semaines, j’ai pensé tout jeter par la fenêtre.
Pourtant, tout a changé après la rencontre.
9 heures du matin. Avenue G., loin dans un quartier que je ne connais pas. Il fait gris et j’ai froid. Je n’ai pas réussi à me réveiller alors je cours et j’entame la liste du jour sans même avoir eu le temps de boire mon premier café. L’immeuble est flambant neuf et c’est mauvais signe — en général, personne ne laisse entrer. Mais elle est la première à répondre et me laisse passer sans argument. Le compteur est sur le balcon. Je la suis. Elle est âgée et souffre en marchant. En passant dans le couloir: un portrait sur le mur, magnifique. Une jeune femme au fusain qui me regarde, tranquille. Sûre d’elle, elle sourit. Auramar ², je murmure. En bas à droite, c’est écrit.
Je prends la photo de mon compteur, et la remercie. En relevant les yeux, je comprends: c’est elle. Quarante ans plus tard mais le regard ne trompe pas. “C’est vous… La femme, sur le mur, n’est-ce pas?” Elle hoche la tête. En repassant dans le couloir, on l’observe toutes les deux, un peu rêveuses. “C’est un auto-portrait” finit-elle par avouer. J’en reste bouche bée. “C’est vous qui l’avez fait?” Ainsi, en me racontant son histoire, nous nous sommes un peu égarées. J’ai oublié, pour un moment, mes compteurs, et elle a oublié de prendre ses médicaments.
Parce que je lui ai dit que j’aimais dessiner aussi, “mais écrire, surtout… oui. Écrire…” elle a bien voulu me montrer d’autres dessins. Puis des textes. Et des poèmes. La table en était pleine. Je n’avais jamais rencontré quelqu’un qui parlait aussi bien de la mer, et de la solitude.
Le café refroidi, nous avons dû nous dire au revoir. “Il y a du travail qui m’attend”, dis-je, inspirée et je ne parlais pas vraiment de la lecture du gaz. Elle a saisit l’allusion et sur le pas de la porte, m’a conseillé de me mettre au travail, sans plus attendre. J’ai acquiescé, en la remerciant. Poco a poco. Petit à petit, j’ai dit.
Elle m’a attrapé le bras. Poco a poco, non. Trabajo duro. Comme un prophète, elle m’a prévenue: ce sera un chemin difficile. Très peu de gens y arrivent parce que très peu de gens savent ce que c’est de faire de vrais sacrifices.
Puis nous nous sommes dit au revoir en nous serrant dans les bras, comme de vieilles amies. Les larmes aux yeux, elle a dit: “La plupart du temps, on rencontre des gens… Mais aujourd’hui, j’ai rencontré une personne. Une belle personne”.
Après ça, chaque fois que je me suis demandée ce que je faisais dans cette ville apparemment hostile, à traîner mes guêtres dans les rues et subir ce traitement, je me suis raccrochée à ses paroles. “Je fais de mon mieux”, je répétais dans ma tête. Puis j’ai compris qu’il était temps que je me rende utile, alors j’ai commencé à prendre des notes. Quand le petit monsieur du huitième, à quatre-vingt ans s’est mis à pleurer dans mes bras parce que j’ai dit “Hmm ça sent bon ici” au-dessus de la casserole, et qu’il a dit “C’était son plat préféré”. Ou quand j’ai complimenté les peintures du petit jeune qui vivait sous les toits à Sants et j’ai dit en passant: “Allez, il faut pas abandonner, c’est beau ce que tu peins”. Il était tout ému et m’a offert des madeleines en partant. Tous les jours, en rentrant, j’écrivais ces anecdotes, que j’ai baptisé “Las historias del gas”. Juste pour moi, décorée avec ce que je récoltais dans la rue. Je me sentais un peu Amélie Poulain parfois.
Alors c’est vrai, pour le moment tout semble avoir disparu. Mes rêves d’enfants, mes ambitions d’étudiantes, mes désirs de gloire et de renommée. Inutile beauté... Mais ce jour-là, le jour de la rencontre, quelque chose m’a traversé. Tout semble être parti en fumée, je pensais… Mais ne pleure pas, regarde, dit la petite voix, à l’intérieur. Sous mes pieds, une pousse verte jaillit d’entre les cendres. Tu es exactement là où tu dois être pour le moment. Aie confiance. Les étoiles naissent de l’effondrement. ³ —
¹ : La lecture du gaz, c’est toute une technique. On nous paye pour parcourir la ville à pied et faire du porte à porte, pour relever les compteurs de gaz. Quatre cents portes par jour, six heures de marche. Mais comme tout le monde est suspicieux, (les voleurs sont réputés à Barcelone), personne ne veut ouvrir. Alors on sonne à toutes les portes du pallier et on crie: “El gas! Lectura del gas!”. Ça augmente nos chances (on est payés au compteur).
² : Pssst… Auramar, cette femme que j’ai rencontré, est vraiment écrivain. Elle a publié un livre, illustré avec ses propres dessins. Un bel hommage au chemin parcouru sur cette terre. — Disponible ici (seulement en espagnol).
³ : Voir Article #8, L’après.
Le PDF de l’article — Imprimez, conservez, partagez.
♡

